Past electronics and software projects, from PCB layout to FPGA.

Handheld Free-Space Optical Data Transmitter
Ultra-compact LED data transmitter, designed to operate off of alkaline batteries and send digital data wirelessly, invisibly, using white and infrared light.

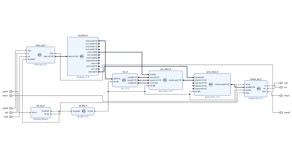
Senior Design Capstone Project – FPGA Polyphonic Music Synthesizer
Four-voice digital music synthesizer core, developed entirely in Verilog to operate on a single Xilinx Artix 7 FPGA, forming the centerpiece of an environmentally-driven automated music generator.

FSAE-Electric Battery Cell Temperature Sensing Board
Redesign of an existing temperature sensing board designed to sequentially read-in 72 individual li-ion battery cell temperature signals, developed for Formula SAE Electric.

Software Polyphonic Music Synthesizer with MIDI
Fully featured polyphonic music synthesizer desktop app developed as a final project for an intro C/C++ programming course, using the openFrameworks API.

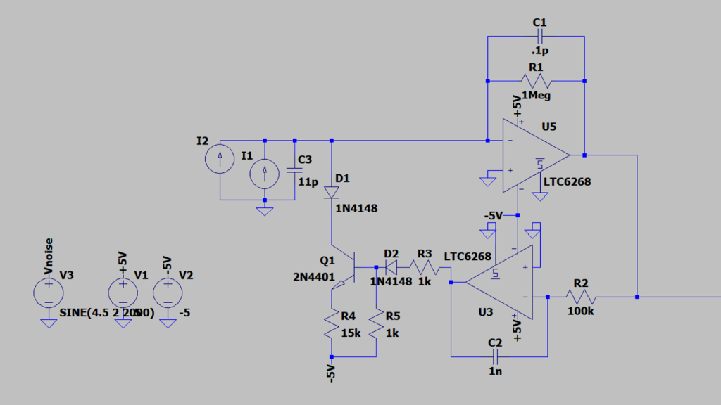
High-Sensitivity DC-Canceling Optical Signal Amplifier
Transimpedance amplifier designed for free-space optical communications, based on a DC servo loop topology to overcome the ever-present problems of sunlight and man-made area lighting in wireless optical systems.
